首页
学校概况
学校简介
机构设置
新闻动态
学校新闻
通知公告
县区动态
招生宣传
招生简章
本科专业
专科专业
教学服务
教学信息
教学研究
教务管理
学籍异动
考试信息
信息更动
毕业学位
遗失证明
图像采集
培训之窗
党建专栏
二十大学习
思政资讯
学习教育
党章党规
警钟长鸣
信息公开
预算公开
决算公开
“三公”经费公开
信息公开
预算公开
决算公开
“三公”经费公开
“三公”经费公开
当前位置:
首页 /
信息公开
“三公”经费公开
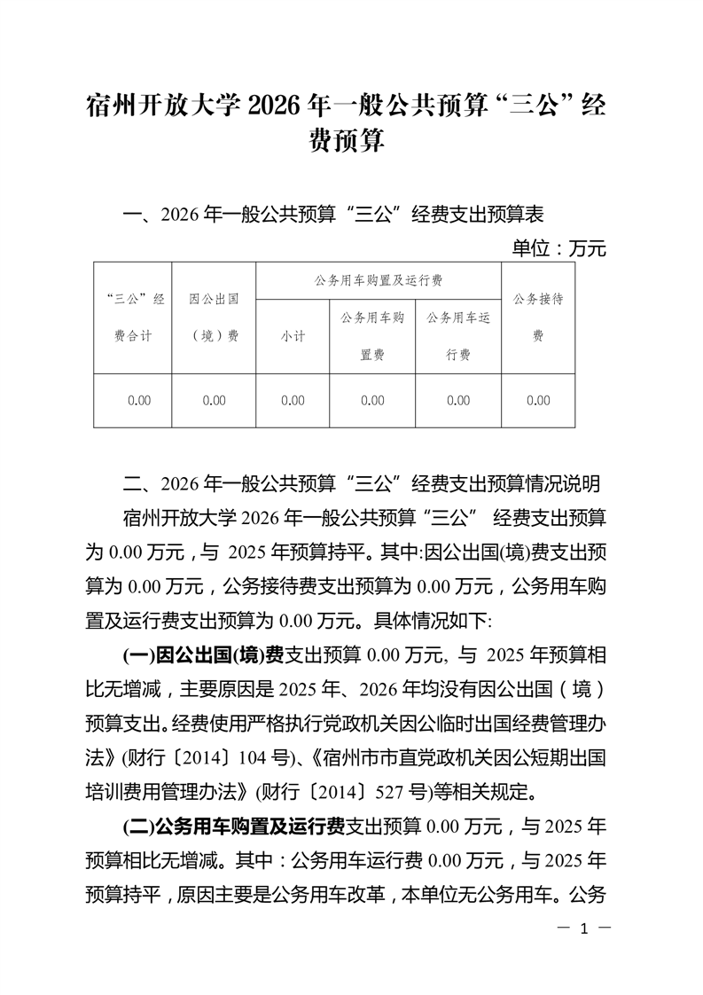
宿州开放大学2026年度“三公”经费预算公开
发布时间:2026-03-12 浏览量:633